Liste der Anhänge anzeigen (Anzahl: 1)
Standheizung / Anlaufstrom
Hallo Camper!
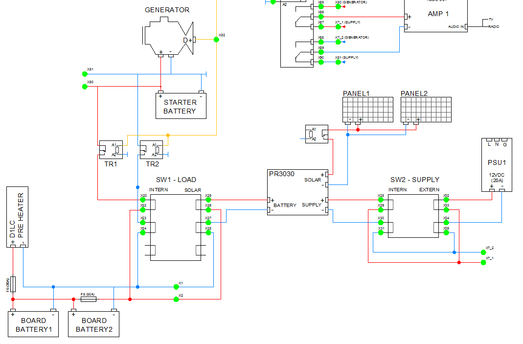
Habe mir am Wochenende eine Luft-Standheizung eingebaut (Eberspächer D1LC).
Diese hängt am Last-Anschluss vom Solar Laderegler (Steca PR 3030).
Akkus hab ich 2 drin (Zusammen 220Ah).. LangzeitBatterien - Solar
Jetzt hab ich das Problem dass beim starten der Heizung diese gleich mal über 20A zieht (ca. 1min lang),
die Spannung auf 11.3V absackt und der Laderegler abschaltet wegen Tiefentladungsschutz.
Jetzt hab ich zwar Lösungen aber die gefallen mir nicht wirklich.
1.
Die Heizung direkt auf die Bordbatterien. Laderegler soll von mir aus abschalten, schaltet eh wieder
ein wenn dann die Heizung mal läuft. Blöd ist dass ich die Akkus tiefentladen kann..
Ev. zusätzlichen Spannungswächter der mir die Zuleitung kappt.
2.
Seperate Batterie nur für die Heizung, die mit der Lichtmaschine geladen wird.
Gefällt mir auch nicht wenn man 2 Tage steht bei Minusgraden.. Zusätlichen Wächter einbaun, Bus wieder mal starten..
3.
2 zusätzliche 120Ah Akkus. Nur wenn ich mal knapp mit Ladung bin bekomm ich die Heizung nicht mehr an.
Hab da zwar die Möglichkeit mit einem Schalter auf "Akkus laden mit Lichtmaschine" umzuschalten.
Wenn ich den Bus dann abstelle muss ich wieder auf Laderegler umschalten, da hab ich dann eine Unterbrechung drin,
Heizung aus und gleiches Problem wieder.. Hab schon an einen riesen Kondensator gedacht :D (Scherz)
Hab auch ein Schaltnetzteil verbaut für externe 230VAC Versorgung aber ich steh auch oft mal irgendwo im Gelände
herum, da gibts eher selten Steckdosen :D
Hier mal ein kleiner Auszug vom Schaltplan mit der Lösung 2.
Anhang 5747
Hatte schonmal wer das Problem oder einen Lösungsansatz / Denkanstoß ?
Wär dankbar für ein paar Inputs :)
LG